图知网
搜索
首页
热门推荐
图片分类
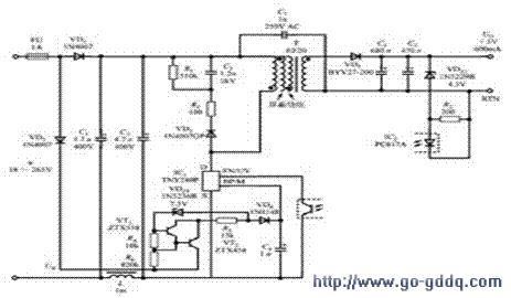
tny284-290 application example: resistor r15 not explained
下载原图
相关图片
用tny280p制作的3w控制电源电路
单片式开关电源在电器控制系统中的应用
开关电源电路图正负5v输出正负12v输出
tny275pn电路图
简单负电源的低电流应用电路
正负5v,正负12v输出开关电源电路
为你推荐
大脸男生适合剪什么发型?看完你就懂了
白月光诺澜杀回来了
莫名,那些迷茫却无法诉说的中年男人.
high quality 8-cavity diamond heart-shaped mold 3d silicone
负离子通体大理石 8802 客厅.jpg
支付宝被借了10万
微信表情|猪傻傻第四话
广州天河万科广场设计 | 坊城设计