图知网
搜索
首页
热门推荐
图片分类
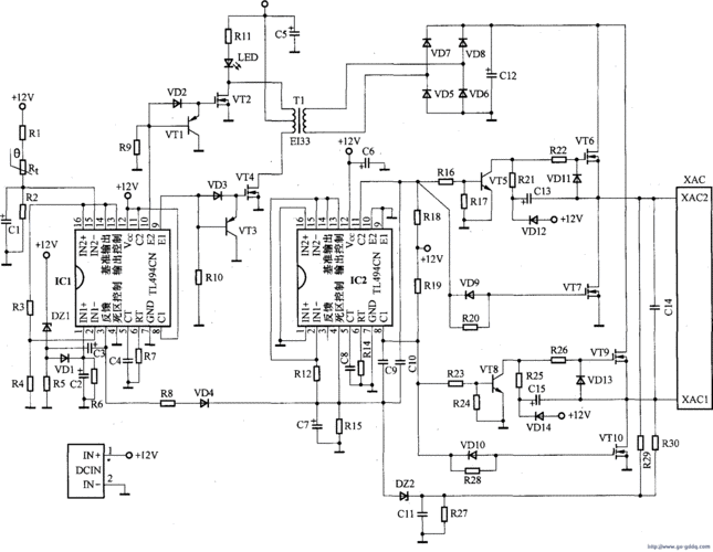
逆变器12v转220v电路图图文
下载原图
相关图片
首页 技术资料 电路图 光电电路 150w的12v/220v车载逆变电源
采用tl494制作的12v转220v逆变器电路图
一款12v转交流220v逆变器电路图
12v转交流220v逆变器工作原理及diy制作
12v变220v逆变器怎么制作 需要哪些元件 元件型号 数量
12v转交流220v逆变器设计
为你推荐
田字格word字帖模板word字帖模板共1页
取材于《山海经》的国风插画,作品风格极具视觉冲击力
我外交天团一出,魑魅魍魉通通手到擒来!他们字字铿锵,句句在理 - 抖音
0l-sc6363b4-jl465q_1万_5年_二手长安之星-人人车
张大千佛
中国珠宝签约国潮大使惠若琪女排奥运冠军惠若琪成为中国珠宝品牌国潮
中国 江苏省 苏州市 昆山市 玉山镇玉山镇卫星地图 本站收录有:2021
origin of private yoga instruction) rys瑜伽师注册资格证书,属于