图知网
搜索
首页
热门推荐
图片分类
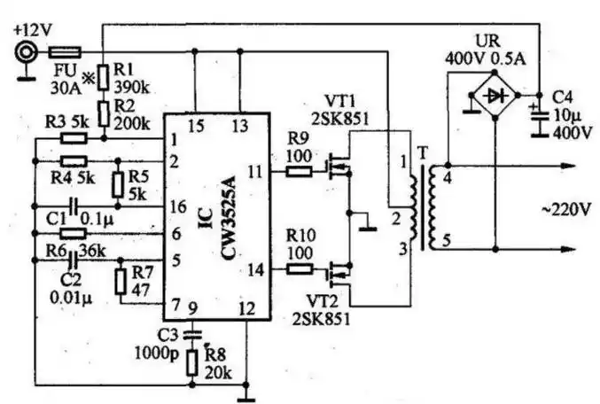
一款12v转交流220v逆变器电路图
下载原图
相关图片
12v转220v逆变器电路图的原理介绍
150w车载逆变开关电源电路图(12v/220v)
逆变器12v转220v电路图图文
12v转交流220v逆变器设计
求220v转12v电路图即需要元件,多大,求详细地哈.
我要输入12v输出220v的逆变器电路图
为你推荐
土豪手握亿万现金 网友感叹中国贫富差距太大
火影忍者鸣人佐助9
吉他谱 - 随缘
怪兽宇宙 中最强的正宗毁灭型巨兽「 哥吉拉 」 霸气重返, 拉顿
敦煌莫高窟石壁彩绘壁画
品牌历史——上海滩上的老上海
硅藻泥 油漆 乳胶漆 毛面乳胶漆 肌理漆贴图 (117)材质贴图 材质贴图
春节回家配图图片大全,春运返乡发朋友圈文案句子