图知网
搜索
首页
热门推荐
图片分类
电子管技术区〓 - 矿石收音机论坛 - powered by discuz!
下载原图
相关图片
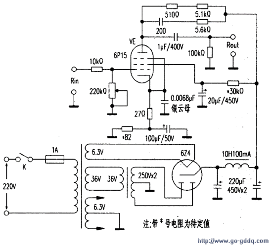
求6n1 6p15 单端电路 - 〓电子管技术区〓 - 矿石收音机论坛
6z5p - 电子管资料(tube datasheets) - 牛师傅音响 - powered by php
我的得意之作—6p15单灯电子管胆机功放
也做6p15小胆机,求助
用视频放大电子管6p15制作的胆前级电路
6p15单灯胆机 主要器件配置:电源变压器和输出变压器均为旧电子管
为你推荐
据悉,距比赛仅剩8天,白鸽为了能在舞台上大放异彩,决定大胆尝试"飞天"
可爱表情符号-可爱特殊表情符号
微信头像刺客五六七
这位清代官员只因新修衙门而丢了官帽
森林狼耳男:超凡能力觉醒(一)
天气很凉,贫困山区的孩子们脚上依然穿着凉鞋.
简单婴儿小开衫编织花样图解
加盟水疗多少钱