图知网
搜索
首页
热门推荐
图片分类
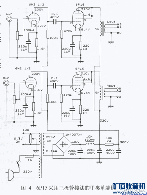
用视频放大电子管6p15制作的胆前级电路
下载原图
相关图片
后面想加个用6p1放大电路 - 〓电子管技术区〓 - 矿石收音机论坛
准备玩玩6p15
求6n1 6p15 单端电路 - 〓电子管技术区〓 - 矿石收音机论坛
电子管技术区〓 - 矿石收音机论坛 - powered by discuz!
2只6p15,一只6k4能做什么?
20200307再次折腾我的6p15毫伏表单端 - 〓电子管技术区〓 - 矿石收音
为你推荐
半心形状的手势
中国原生鱼北京鱼类图鉴
92 br>染色体00的检测结果主要是看染色体00的核型是否正常.
(熊猫人)表情包 - 表情图
手绘,孩子,卡通小孩,小盆友,儿童,女孩,儿童线稿,可爱的小朋友矢量
超详细:两组图解天地盖包装盒结构
安川全自动搬运机器人yaskawa工业机器机械手mh50Ⅱ
王崇墨李茉晗照片两人搭档成拉丁舞冠军各自资料起底