图知网
搜索
首页
热门推荐
图片分类
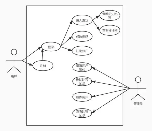
用例图
下载原图
相关图片
用例图
用例图这样画,3步让你做需求分析有理有据_系统
用例(use case),边界以及它们之间的关系构成的用于描述系统功能的
边界,参与者,用例,关系用例模型包括 参与者,用例,用例图,系统边界
管理员用例图
学籍管理系统用例图
为你推荐
气质美女头像高贵优雅 2021最新漂亮女人味头像
明星古装壁纸:云想衣裳花想容,春风拂槛露华浓
好消息北京大兴机场北线高速东延段今日正式通车
猫和老鼠 #表情包 #表情包分享 #沙雕表情包
99海贼王99系列q版小头像插画
老天给你关上一扇门,也会给你开起另一道门,路怎么走就得看自己 - 抖
8000余名人民子弟兵持续奋战河南抗洪一线
教你画出动漫中特殊火焰特效画法