图知网
搜索
首页
热门推荐
图片分类
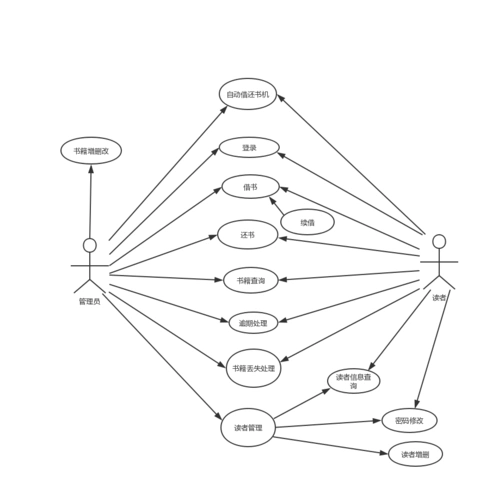
用例(use case),边界以及它们之间的关系构成的用于描述系统功能的
下载原图
相关图片
学生管理系统用例图动态模型静态模型
图书管理系统用例图
系统用例图.png
学籍管理系统用例图
用例图
图3 系统总体用例图
为你推荐
李赫宰
1983年,杨紫琼当选西亚马来小姐,她在那时候下甜美微笑,充满青春活力
梦金园金项链5g工艺足金999五角星吊坠套链锁骨链女款参数
常见树木的简介含图片
于浙江省金华市浦江县,毕业于浙江省艺术学院越剧表演班,中国女演员
套装女初中生游泳衣女孩中学生时尚分体运动长袖长裤 蓝色【三件套】
符咒
纸胸花的手工饰品折法图片简易的折纸纸胸花diy制作图解教程