图知网
搜索
首页
热门推荐
图片分类
求助5l0380r开关电源电路奇怪故障接上后续电路就没有310v电压输入
下载原图
相关图片
创联电源5vled开关电源
在这里插入图片描述
s8050单管收音机试验成功 - 〓晶体管与集成
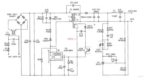
top258pn的50w开关电源电路
2014沃尔沃s80全车电路图_v70_xc7016-组39其它附件.pdf 17页
小弟不明白这样的电路能实现半功率输出吗?不用单片机!
为你推荐
iu演唱会照片
王俊凯ip正确手势正确##王俊凯暴龙活动
垫硅胶立体3d美女禁欲系宅男二次元原神动漫阿喵喵本钻 可丽不穿衣服
毛笔书法入门字帖书法字帖大全毛笔
简约海报广告背景图片
重庆养老院设计,重庆养老院装修,适老化养老院设计,唯楷装饰
明朝最后的英主东亚三百年海上秩序的缔造者万历皇帝朱翊钧
我只吃饭表情包 - 我只吃饭微信表情包 - 我只吃饭qq表情包 - 发表情