图知网
搜索
首页
热门推荐
图片分类
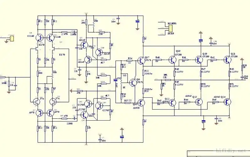
top258pn的50w开关电源电路
下载原图
相关图片
创联电源5vled开关电源
创联电源5vled开关电源
雕爷学编程arduino动手做49有源蜂鸣器模块
求大神帮忙,音频放大电路,20分送上
小弟不明白这样的电路能实现半功率输出吗?不用单片机!
很黄很暴力佛山佬m8版的xx金嗓子e305抢先装装
为你推荐
古装白衣少年,你最心水谁?
保健品行业迎来下半场,产品研发,线上布局成重点-易直销
崔胜铉 #生图 时装周里的top简直 - 抖音
凌潇肃花短裤出席秋瓷炫婚礼,评论区的歌词,要豪放的唱出来
龙口市兰高镇腾笼换鸟引来金凤凰
泰国刺符纹身
福清东部新城山水大道即将动建
防水袖套一次性防水袖套男女冬长款加厚工作防污护袖厨房防油塑料透明