图知网
搜索
首页
热门推荐
图片分类
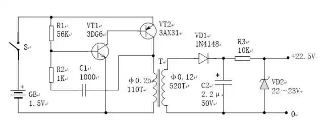
dc-dc稳压电路,升压芯片,恒压芯片!直流电路直流电源
下载原图
相关图片
dcdc升降压我们需要怎么样的拓扑
大功率dcdc调压器电路原理图解析kiamos管
dc-dc升压电路.png
求dc-dc升压开关电源12v-24v的电路
这样一个升压电路~~~dc转dc~~~怎么升不了压的,是想18v升到48v的
几种常见的dcdc升压电路图分享
为你推荐
王子文 吴永恩#有网友发现王子文删除与吴永恩的合照,吴永恩生日时也
3打击乐器类. - 抖音
还有人记得魔兽争霸里面的兽人剑圣-萨穆罗吗?
蓬莱仙境2
卡通猫头鹰简笔画,的画法步骤教程及图片大全 动物-第4张
哇的哭出来伤心soogifsoogif出品gif动图_动态图_表情包下载_soogif
独角兽高达简笔画简单
激素脸 - 知乎