图知网
搜索
首页
热门推荐
图片分类
几种常见的dcdc升压电路图分享
下载原图
相关图片
dcdc升压电路
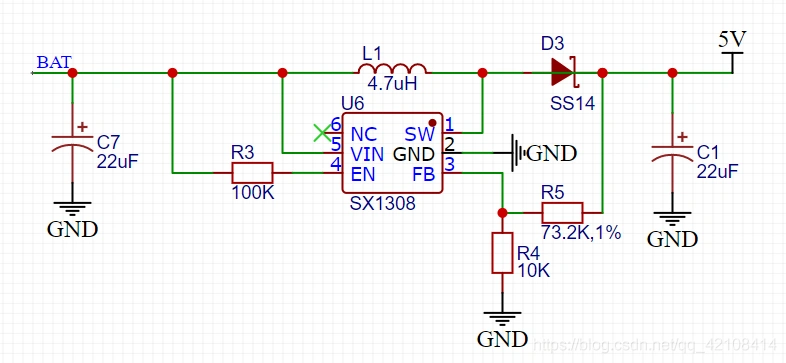
【硬件】sx1308——dc-dc升压方案
升压电路
用ru190n08功率管dcdc升压电路
求9v-1w v升压器电路图
dcdc开关电源降压的问题
为你推荐
和平精英吃鸡动漫头像kpl职业头像情头
头像|高清梦幻动漫头像
高质量寸头男生头像 13 魔法 buzz cut, 23 years old handsome guy
百分九成员q版
发光孙悟空公仔 齐天大圣玩具 新奇特发光玩具 特价
至尊红颜反季绽放-蕙兰篇-中国兰花交易网社区
甲骨文每周识字奉献
你辛苦了微信动态表情图