图知网
搜索
首页
热门推荐
图片分类
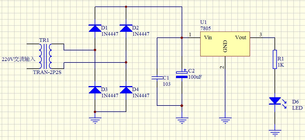
利用lm7805设计一个输出为 5v的直流稳压电源
下载原图
相关图片
7805稳压电路图
电源9伏,怎么用7805把电源弄成5伏? 电路图?
求7805稳压电路图
典型稳压电源电路图(7805扩流)
78057812直流12v5v稳压电源电路图和pcb源文件
4 稳压电路附属元器件 电容c1是在三端集成稳压器输入线较长时
为你推荐
公交车的简笔画 公交车的简笔画简单漂亮
翔霖 严浩翔 贺峻霖
[十神白夜][桑田怜恩][大和田纹土][朝日奈葵][山田一二三400_327
图怪兽频道提供《婚纱摄影浪漫海报》在线图片设计制作,点击"编辑"
王鸥闪耀亮相荟宝20周年千人庆典
这是一只雌性夜鹭
广西特产南宁金顺昌桂花糕零食小吃桂林阳朔伴手礼大礼包送礼长辈
pvz2植物大战僵尸火鸡阵:据说1岁的火鸡投手可秒巨人