图知网
搜索
首页
热门推荐
图片分类
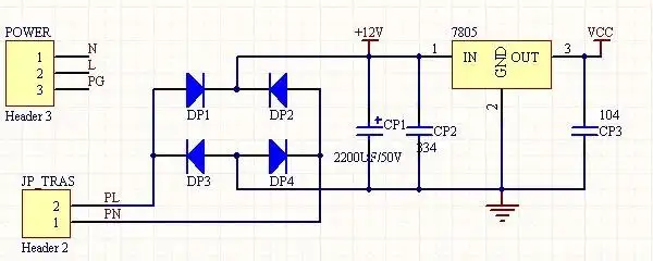
4 稳压电路附属元器件 电容c1是在三端集成稳压器输入线较长时
下载原图
相关图片
7805稳压电源电路图
利用7805设计一个输出5v,2a(扩大输出电流)的直流稳压电源
典型稳压电源电路图(7805扩流)
经变压器12v整流过后用什么能稳压 5v电路?
如电路图所示,输入电压34v,我想按照4:1比例分压,给7805提供7v电压
(1)求用三端集成稳压器7805升压成7伏电压原电流不变电路图
为你推荐
"小圆脸短发"
60岁以上有驾照的注意了,三项强制规定出炉,小心上路违法!
零食篇2食物简笔画 手账画法怎样画食物简笔画集萌萌哒手账简笔画简单
原创45位1998年出生的女明星美得各有千秋你最喜欢谁呢
斜顶客厅,可以这样吊顶!
虫儿飞简谱
组图:朗嘎拉姆香港开唱 绿色纱裙复古典雅
求助装修设计主卧衣帽间