图知网
搜索
首页
热门推荐
图片分类
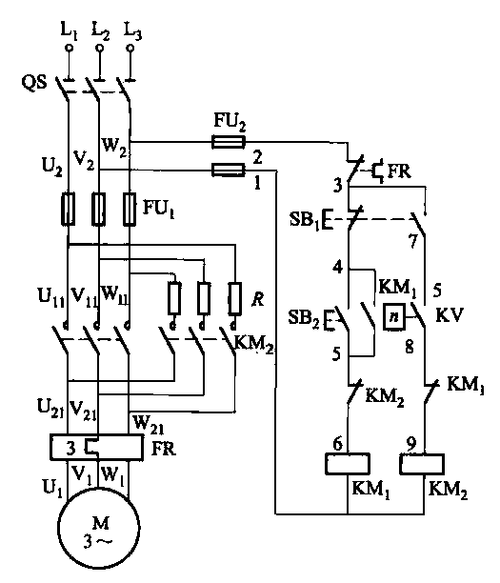
试设计主电路和控制电路,并要求有必要的保护.
下载原图
相关图片
电动机反接制动控制电路
单向反接制动控制线路解决方案华强电子网
单向运转反接制动电路
单向运转反接 strong>制动控制电路 /strong>.gif
无忧文档 所有分类 工程科技 电子/电路 星三角降压启动反接制动 电力
电动机反接制动控制
为你推荐
的心天使怎么画简笔画图片带翅膀的小天使简笔画天使的翅膀翅膀图片
李克强主持澜沧江湄公河合作首次领导人会议组图
沙雕男头值得拥有_男生头像_我要个性网
《康熙微服私访记》片尾曲,80后童年回忆,剧中张国立演绎很精彩_哔哩
你是科大的"真爱粉"吗?
7和弦
舰船欣赏:美国海军 得梅因级重巡洋舰
白菜是霜霉病吗?怎么治疗?得病的原因是什么?