图知网
搜索
首页
热门推荐
图片分类
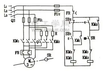
单向运转反接 strong>制动控制电路 /strong>.gif
下载原图
相关图片
电动机反接制动控制电路
单向反接制动控制线路解决方案华强电子网
单向运转反接制动电路
21,零基础学电工-单向运转反接制动控制电路(电路图,仿真图)
电动机反接制动控制
三相电动机单向启动反接制动控制电路图解
为你推荐
剑豪兄:谨订于三月二十六日,幼男平安与婉婷小姐在上海举行结婚典礼
何一,一个下巴有痣的女人,不简单
老家
烟雨行舟-伦桑双手简谱预览1
华为新机(华为最新款手机2021款)
mini5wj_please mini8 neverland mini9 unnatural 小分队 the black
400_255gif 动态图 动图
拆穿谎言