图知网
搜索
首页
热门推荐
图片分类
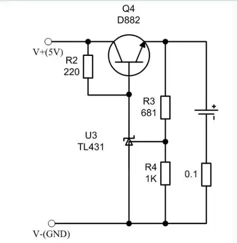
一颗小型5v充电器,里面电路相单简单,搞懂原理图自已可以制作
下载原图
相关图片
48v电动车充电器电路图
cn209514015u_一种分立元件组成的简易充电并显示状态电路有效
澳柯玛电动车充电器电路图
求设计一个简单的充电控制电路
7.4v锂电池充电电路图
菜鸟求简易实用的12v汽车电瓶充电器原理图
为你推荐
头像刺客伍六七头像壁纸大合集
壁纸心碎的那一瞬间像极了爱情
金城70 - 摩托车论坛|摩托车联盟|东北摩托联盟-中国摩托车论坛
孙怡高清写真,如花似玉,明艳动人
星星的简笔画画法
居家锻炼 强健体魄———三12班
篮球少年-蹲姿 画男生的时候 有一回出来四张全都是蹲姿的 就挺惊讶到
动画片阿奇