图知网
搜索
首页
热门推荐
图片分类
【小海豚公益慈善】学习雷锋好榜样~关爱自闭症儿童送温暖行动(报名
下载原图
相关图片
自闭症儿童的家庭生活_高清图集_新浪网
上海自闭症:怎么和自闭症儿童交流?_中国自闭症网-自闭症_儿童自闭症
自闭症儿童出现的蝴蝶手是什么样的?你注意过孩子的特殊手势吗?
重庆天佑儿童医院:自闭症儿童父母养育指南,家长请接收!_孩子_给予_支
自闭症儿童的心灵世界(组图)_综合新闻_求学网
南京天佑儿童医院:家长应如何应对自闭症儿童的情绪? - 哔哩哔哩
为你推荐
近日,小s(徐熙娣)休闲装扮现身深圳宝安机场,黑超遮面的她星味十足
卡通动漫,性感美女,动漫,二次元,动漫美女,可爱美女,插画,壁纸,1920x
青椒回锅肉,这样做不下三碗饭你来找我,哈哈哈
卡通人物gif可爱gif简笔画gif安抚gif摸摸头gif
谢楠晒二胎儿子萌照二儿子头好长吃拳头的样子超可爱
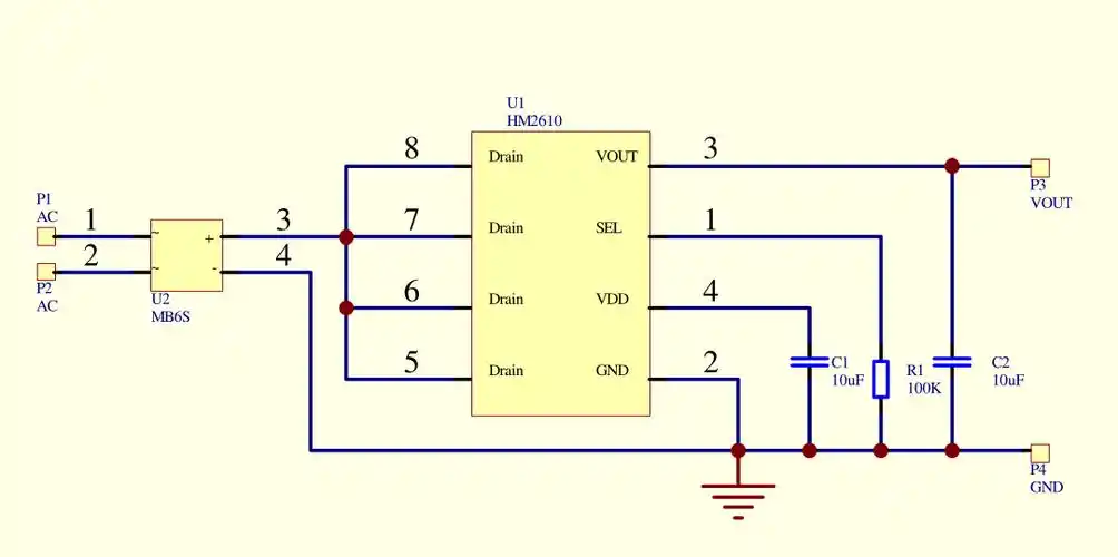
交流220v转直流5v什么方案最简单稳定或者dc12v转dc5v
最牛捕猎人:零下45度深入18米冰层捕猎,一不小心就命丧其中
香云纱咸水歌麒麟舞南沙非遗走进街坊生活