图知网
搜索
首页
热门推荐
图片分类
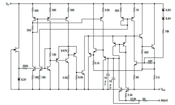
用lm317.
下载原图
相关图片
lm317hv制作恒压恒流电路,输出0~60v0~10a可调,简单又实用
lm317ldr2g稳压器中文资料规格书pdf档手册产品文档引脚图原理图_输出
lm317的典型应用电路
lm317可调稳压电源电路图
用lm317三端可调稳压模块制作一个小电流调压电路板(1.5a)
lm317t电路原理图
为你推荐
郑少秋年轻时候其实也很帅,但是就是没有三四十岁的时候有韵味.
辛巴达解说:火影忍者手游 波之国第二章
剃须刀哪个品牌好诚心推荐5款精选品牌
卡通图片可爱呆萌头像
土耳其街头
《鬼灭之刃》第二季新角色解锁,华丽剑士与美艳上弦登场
超轻粘土小鸡?小白也能变大神!
啃果虫|《宝可梦》图鉴842吃了甜苹果之后进化而成