图知网
搜索
首页
热门推荐
图片分类
lm317ldr2g稳压器中文资料规格书pdf档手册产品文档引脚图原理图_输出
下载原图
相关图片
用lm317.
刚好手头还有几个闲置的lm317t,"量身"设计的完整电路如图2所示
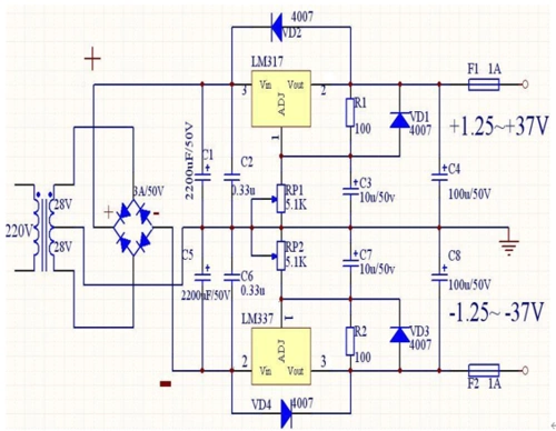
是采用正,负可调稳压器lm317和lm337组成的正,负对称可调式稳压电源o
是采用正,负可调稳压器lm317和lm337组成的正,负对称可调式稳压电源o
lm317hv制作恒压恒流电路,输出0~60v0~10a可调,简单又实用
lm317直流可调电源电路原理图
为你推荐
大筒木辉夜简笔画
排球少年,日向翔阳×影山飞雄 - 高清图片,堆糖,美图壁纸兴趣社区
s a k u r a72 (ffag / kachu remix)_ffag,kachu_高音质在线试听
周震南都是同一位单主的线稿客单禁一切可约稿#周
一层农村自建房直播:实用又省钱,没有图纸也能盖,平房就是赞!
使用反向渐变滤镜,拍出不一样的冰河湖.针对海边日出的大光比
西门子 rwd68温度控制器二手拆机,功能包好,成色旧的那台 议价
transportation safety board says lack of de-icing