图知网
搜索
首页
热门推荐
图片分类
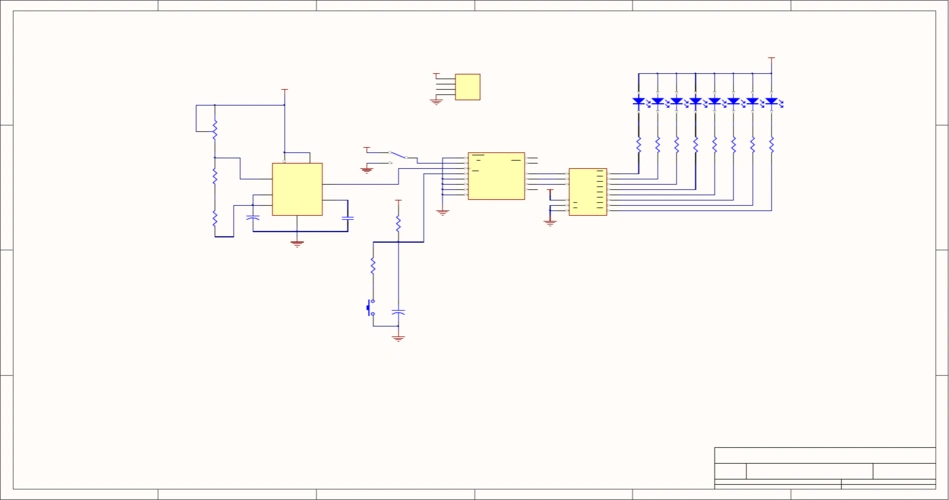
stc89c51单片机流水灯程序
下载原图
相关图片
图1-1-5 8位流水灯的电路原理图
无忧文档 所有分类 工程科技 电子/电路 流水灯原理图 cos1 s1 pir901
三极管流水灯电路设计
proteus仿真555振荡电路cd4017流水灯频率可调
关于51单片机8位流水灯源程序 proteus仿真图
求一流水灯电路及程序.51单片机的.要达到以下效果.
为你推荐
舞台素材图片
演员李明
手绘人物|男生怎么画?
三生三世十里桃花杨幂 饰 白浅赵又廷 饰 夜华
我的世界皮肤 #mcyt #dream #georgenotfound #technoblade
用吸管做出的美甲,既简单又好看,创意无限
大白菜猪肉丸子汤,营养健康的一道好汤
22年本田金翼1800黑武士价格33.