图知网
搜索
首页
热门推荐
图片分类
无忧文档 所有分类 工程科技 电子/电路 流水灯原理图 cos1 s1 pir901
下载原图
相关图片
流水灯的原理图
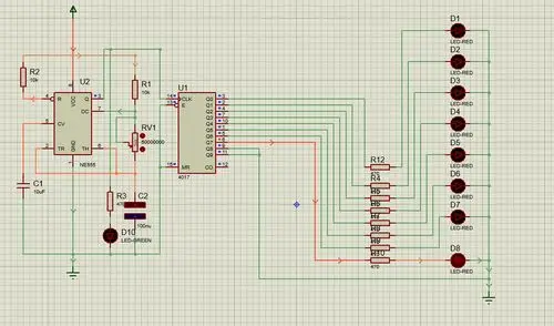
ne555cd4017流水灯proteus仿真设计
流水灯电路电路图
流水灯电路电路图
三极管流水灯电路设计
关于51单片机8位流水灯源程序 proteus仿真图
为你推荐
韩国烤肉店从选择到开店营业的全方位分析
微信头像冷酷霸气女漫画 霸气头像图片大全 -【爱个性】
被外国媒体齐封『全球最美女孩』的她长大了,简直就是真人版精灵78
南韩女神金宥真
分站,运动,,b2c实战教学系统分站
湖南卫视历年电视剧大全,涵盖古装,现代,言情,悬疑等各类题材,部部
给我滚 - 制冷少女表情包_动图_妹子_女汉子表情
4米移动剪叉式升降机 - 【济南奎钢升降机厂家15098986779】电动升降