图知网
搜索
首页
热门推荐
图片分类
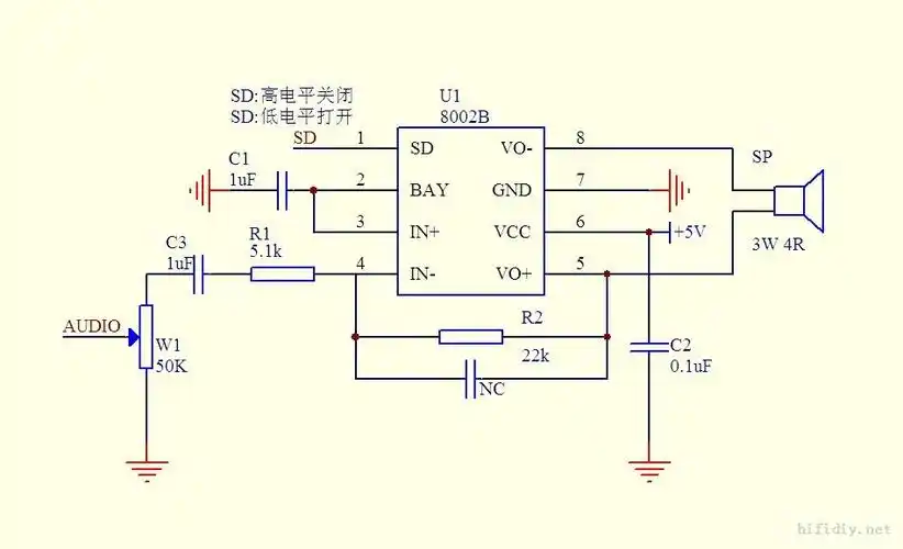
制作,从功放8002a开始
下载原图
相关图片
8002b电路.jpg
8002b功放电路图
制作从功放8002a开始
8002b功放问题请教有请各位牛人
8002a功放电路图3.jpg
ad8002是一款双通道,低功耗,高速放大器设计电源
为你推荐
20位八十年代人气男影星:周里京,唐国强,朱时茂,宝珣,卢君
女生超短发发型参考短发
二年级(1–4班)英文字母创意画优秀 写美篇 兴趣是最好的老师
石狮地图
家用室内无甲醛净味竹炭花王水漆
特选老红木32103号手工蒙皮二胡
鏊子煎饼家用铸铁老式图片
nba图老鹰vs骑士皇帝招牌动作