图知网
搜索
首页
热门推荐
图片分类
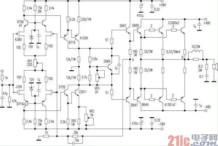
8002b功放电路图
下载原图
相关图片
8002b 是一款3w,单声道ab类音频功率放大芯 片
制作从功放8002a开始
制作,从功放8002a开始
8002的电路图,高通改低通,这样的方式可行吗?
ad8002是一款双通道,低功耗,高速放大器设计电源
超大功率功放机电路图
为你推荐
关于木星,你知道多少呢?美丽的外貌下,却使我们感到恐惧
后的笔顺解答后的笔顺笔画顺序怎么写
视觉差 卡通 大小差 动漫 卡哇伊 萌萌哒 美图 可爱 迷你 小人物 唯美
深邃和纯净的教堂婚礼|遇见不一样的梦幻
(fgo 咕哒子 网图)
中国馆
1.5×2.5米卫生间如何设计?看完设计师的6种布局方式后,果断收藏
电气自动化和机械制造及其自动化哪个好一点