图知网
搜索
首页
热门推荐
图片分类
明月来相照
下载原图
相关图片
深林人不知,明月来相照.王维《竹里馆》
清风明月来相照
深林人不知明月来相照
"一轮明月照古今
王维《鸟鸣涧》 深林人不知,明月来相照.
深林人不知明月来相照
为你推荐
结婚后,工藤静香毅然决然地离开了五光十色的娱乐圈,全心全意地投入到
黄景瑜壁纸
奶酪体时代少年团女生可爱漂亮字体行楷行书网红手写体临摹练字帖时代
我刚买了个f调的笛子,谁能告诉我它的1234567分别是那个孔发出来的!谢
nine percent
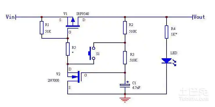
自锁开关电路图
28图 海外服【张飞蜀14版】《三国杀》武将技能资料库汇总【身份局】
番茄叶斑病的主要发病条件是什么?