图知网
搜索
首页
热门推荐
图片分类
奇瑞捷豹路虎 发现神行 2019款 240ps pure版 国vi
下载原图
相关图片
路虎 发现神行 2019 240ps se版 国vi
路虎发现神行,19年16.68万
路虎 发现神行 2019 240ps se版 国vi
路虎发现神行2019款20t自动se版国Ⅵ
路虎 发现神行 2019款 240ps se版图片
路虎 发现神行 2019款 240ps se版图片
为你推荐
苏杭旅游攻略必去景点图片(最美苏杭——杭州经典必去的十个地方)
曝光过度的一组照片01可是我好喜欢
鱼类大全图片
斗罗大陆白沉香精选壁纸
天文学家确认半人马座比邻星c的存在
王者荣耀女角色去衣图高清无遮大全-王者荣耀女英雄高清去衣图无码
乌兰图雅新写真
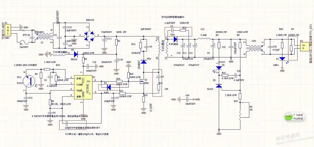
uc3842反激开关电源