图知网
搜索
首页
热门推荐
图片分类
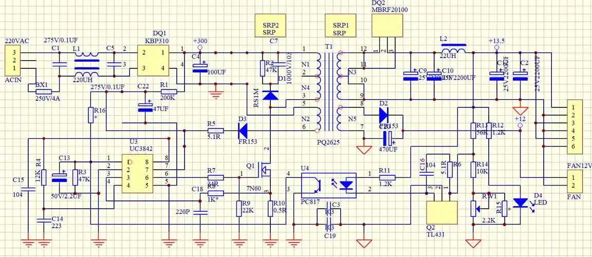
uc3842反激开关电源
下载原图
相关图片
uc3842开关电源望各位大神指导
根据uc3842的典型应用电路,分析以下六个问题: 该开关电源是什么
用3842做了40khz的开关电源,输出5v,出来波形一段是直线,一段有纹波
高压可调脉冲开关电源设计合理吗?
采用uc3842构成的单端反激式开关电源的实用电路图
向高手求救,3842开关电源问题,非常感谢且送高分
为你推荐
张颜齐
蒙古脸型和蒙古人种
水果拟人插画海报葡萄冰冰
蜗居:海藻和宋思明亲热过后,还若无其事的和小贝吃饭,真会装!
单杠小四轮32马力家用耕地时风拖拉机农用皮带轮输出轴可挂旋耕机
太湖美(二胡演奏歌曲) 歌谱简谱网
新闻banner
天然紫水晶手链高货浓郁紫乌拉圭紫水晶紫气东来东海可塘圆珠批发