图知网
搜索
首页
热门推荐
图片分类
开关电源电路图大全
下载原图
相关图片
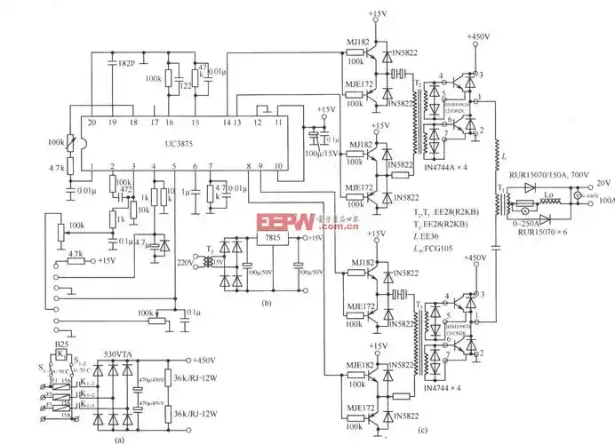
2000w全桥软开关直流稳压电源电路
图3全桥式开关电源.jpg
基于uc3846的全桥开关电源的设计
全桥电路图
120w电源uc3843应用电路–电路图–电子工程世界
开关电源电路图
为你推荐
穿西装的男士,这款短发发型推荐给你,时尚大气又酷炫,看起来超级有范.
安徽妈妈绑2女儿溺亡:丈夫一身名牌爱换车,让女子净身出户_婆婆_一
山水水彩图片
未来可期我们在奋进
梁祝钢琴谱-流殇-虫虫钢琴
义务教育教科书 语文 一年级 下册
98 马头头像来啦,快挑选一张吧!
2021年国家开放大学火热报名中67