图知网
搜索
首页
热门推荐
图片分类
花期如梦(绣球篇)
下载原图
相关图片
绣球花 三河千鸟.看一眼就爱上你了. - 抖音
最爱绣球之一三河千鸟
大花绣球:三河千鸟 花球直径:10-15cm 重瓣 枝条直立性好 不垂头 粉
绣球三河千鸟
绣球三河千鸟
图为大花绣球三河千鸟 #热点引擎计划
为你推荐
第26期吴世勋超可爱头像分享
刘大锤再爆料恋情瓜魏大勋秦岚一起在三亚过年这是要公开了
《小毛驴》 分享一首好听的儿歌钢琴简谱《小毛驴》 幼师考教资必弹
马达加斯加大叶紫檀 大叶紫檀原木 大叶紫檀金星料 高档家具料
卡通女孩吃冰激淋,一个女孩吃冰激淋的黑色和白色的插图.
戏曲文化高清图片2
不同色彩的植物,最终呈现在我们眼前这样一座座有意境,有故事的花坛
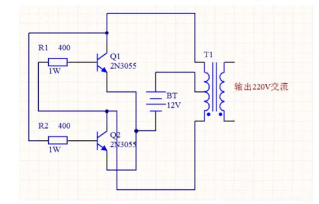
12v转220v逆变器电路图的原理介绍