图知网
搜索
首页
热门推荐
图片分类
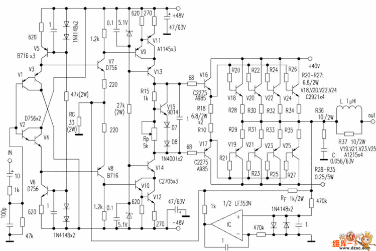
经典的分立元件功放电路
下载原图
相关图片
无忧文档 所有分类 工程科技 电子/电路 用六只分立元件自制最简单的
差分放大器
9012 otl分立元件功放电路
分立元件的功率放大电路求助
经典分立元件功放电路图-分立元件放大-维库电子市场网
基于ti器件的电子竞赛常用模拟系统设计与实践第3课基本放大电路
为你推荐
董智芝用一个词来形容她,就是风华绝代!
博君一肖 - 堆糖,美图壁纸兴趣社区
改革开放四十多年,深圳这座城市的发展一直在变,唯独这里不变. - 抖音
动漫情头 #情头 #情侣头像 #抱宠情头
蒙面的人
菜豌豆图片大全集 - 美食照片,家常菜谱真实高清实拍图片欣赏
学院组织骨干教师赴西交利物浦大学参加研究导向型教学研修班
店铺无框双扇平开玻璃门