图知网
搜索
首页
热门推荐
图片分类
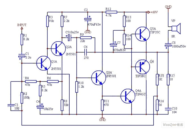
无忧文档 所有分类 工程科技 电子/电路 用六只分立元件自制最简单的
下载原图
相关图片
适合新手制作的50w2的简单分立功放电路
一款经典的分立元件功放电路图-分立元件放大-维库电子市场网
9012 otl分立元件功放电路
不太懂附件采用分立元件的放大电路
利用分立元件组成和集成运放内部完全相同的电路,是否会具有同样优秀
自制分立元件50w高保真功率放大器电路图
为你推荐
古朗基
高圆圆牙齿矫正前后对比照 爆牙太妹变美女
手绘大连地标建筑
梦幻浪漫唯美之景
神奇宝贝拟人化
茶馆秦仲义人物形象分析800字(秦仲义的性格特点)
公主城堡玩具女孩小魔仙芭比娃娃梦想豪宅仿别墅家具套装洋娃娃 豪华
张悦轩现在长大的照片