图知网
搜索
首页
热门推荐
图片分类
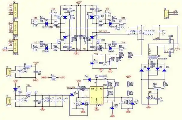
谁帮我分析一下这个逆变器电路图输出220v在哪里?
下载原图
相关图片
拆修24v2000w逆变器绘制电路原理图taijitj2000f
分享一台24v 2000w电源逆变器带电路图设计原理
24v2000w前后级全隔离逆变器
24伏低频逆变器工作原理(你不知道的微型逆变器作用及优点)
一款正弦波逆变器|2009-07-06一款纯正弦波逆变器的spec逆变器电路
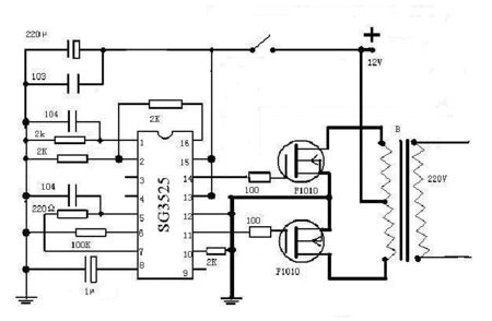
它是高频晶体管逆变器电路,能将24v直流电变换成lkhz,llov交流电,经
为你推荐
《甜蜜蜜》
首页 桌面壁纸 唯美夏日荷花图片高清电脑壁纸上一张下一张查看原图
新年开运壁纸第一弹~#壁纸 #可爱猫咪 #招财猫 #猫 #萌 - 抖音
甘肃十大免费景点,甘肃不要门票的地方,甘肃不花钱的景点
儿童形象照
【jojo eoh】四个水哥
钢笔行书字帖 顾仲安字帖《中外名人书信选》(14)
神墓,七绝天女.#神墓 #二次元 #ai绘图 #美女 #动 - 抖音