图知网
搜索
首页
热门推荐
图片分类
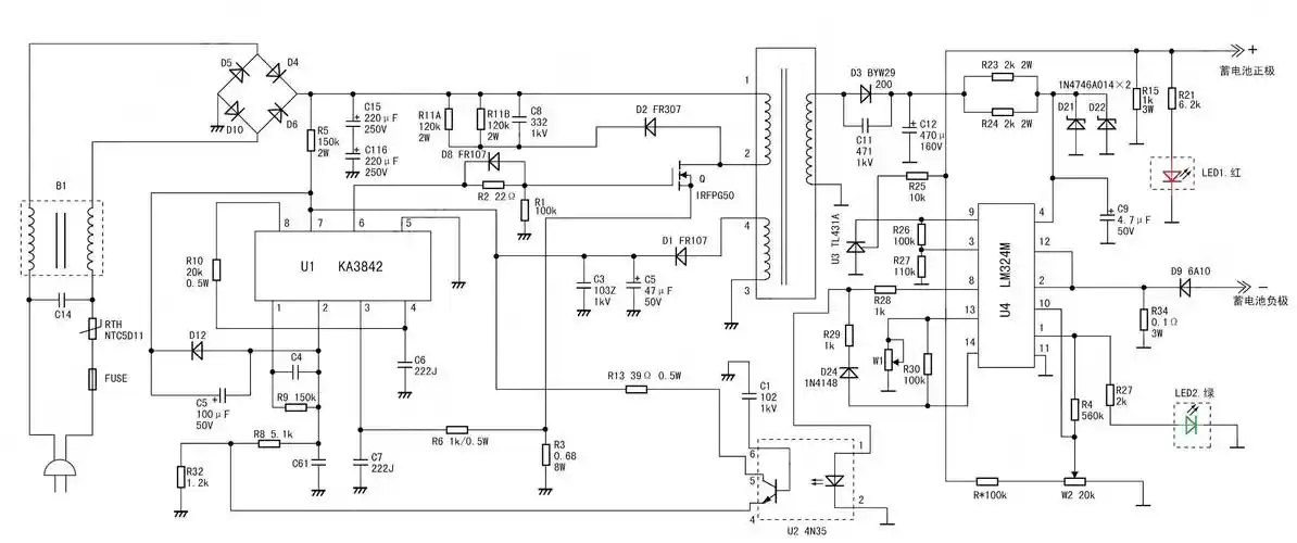
电动车充电器电路图大全494/3842/3524等
下载原图
相关图片
依莱达电动自行车充电器电路图
电动车自行车充电器电路图
6v镍镉电池充电器电路
充电器电路.jpg
电动车充电器电路图全集
电动自行车佳腾充电器电路图
为你推荐
鱼简笔画图片教程
60岁关之琳拍卖1亿高珠,向太巨型戒指抢镜!香港贵妇买珠宝也有潜规则?
怎么接单开双控?带图
蓝色透视网格免抠纹理元素
燕郊地铁22号线花园洋房6500起 燕郊地铁花园洋房 销售均价:5598/平米
蔡李佛始祖陈享公永胜堂
240_240gif 动态图 动图
简笔画:拖地