图知网
搜索
首页
热门推荐
图片分类
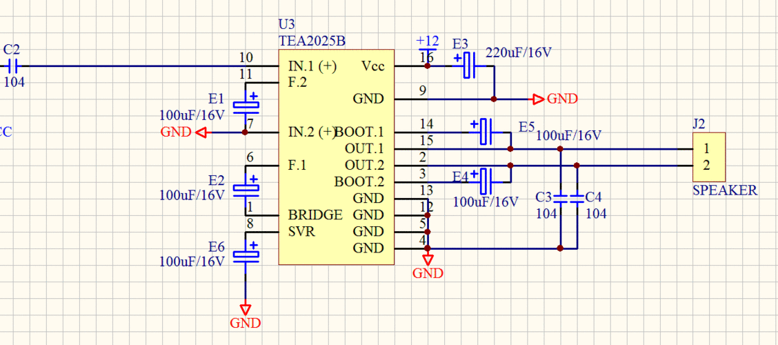
教大家做一个简单的tea2025功放 附原理图
下载原图
相关图片
tea2025b音频功放集成电路简介
提问者采纳 15 分钟前 这个功放块应该用12-18v左右的电压最合适,5v
tea2025b音频功放集成电路简介
tea2025b21声道装配音频功放ppt
tea2025b功放问题
diytea2025b微型功放
为你推荐
第十八届中国上海国际艺术节参演节目黑桃皇后
对母亲生日的祝福语大全
赞淮北这处美景登上人民日报
宝石简笔画详细步骤教程大全
丝叔潮社 mostwantedlab 四周年限定彩虹印花短袖男女国潮牌t恤棉
背景上空出现"筋斗云",真是太美了,网友:这其实是外星飞船吧
追梦赤子心 #gala #动态鼓谱 #jeff肥呆 #架子鼓教学
流星蝴蝶剑攻略大刀连招秘籍