图知网
搜索
首页
热门推荐
图片分类
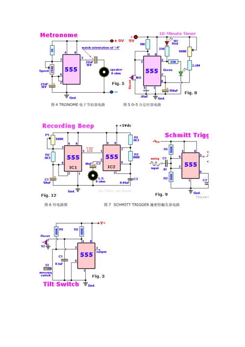
使用ne555实现的延时开关电路
下载原图
相关图片
使用ne555实现的延时开关电路
谁给一个ne555做闪光电路的电路图?
ne555经典应用电路图doc
ne555应用电路图解决方案华强电子网
ne555应用电路图大全24种.doc
ne555数字功放电路问题
为你推荐
陈式36式太极刀_第2页
李兰迪留了长发
美好的心情从早晨开始说说配图
如今晚节不保再多名利都挽救不了狂妄的杨坤
青春期少女头像
恋爱循环-化物语op双手简谱预览1
实木颗粒板含甲醛到底多高?
酒店排油烟220v380v强力工业管道蜗牛抽风机通风机翼式低噪音厨房