图知网
搜索
首页
热门推荐
图片分类
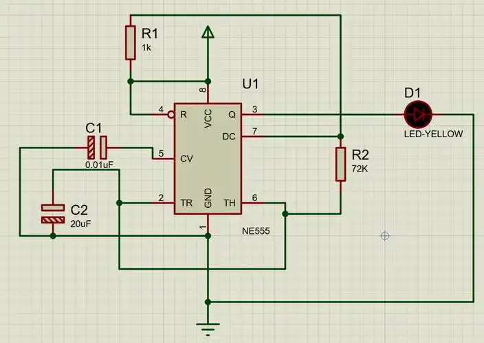
ne555经典应用电路图doc
下载原图
相关图片
详解5大经典ne555应用电路图
一种使用ne555的氪金闪烁灯电路设计
完整版ne555经典应用电路图
挑战题5_ne555时基电路内部电路
ne555典型应用电路图
ne555数字功放电路问题
为你推荐
33岁郑爽近照!整容失败脸全垮了,尖嘴猴腮清纯不再,完全认不出
各种素描五官,你还怕没的画!
吹火嘴
林志颖祝福儿子13岁生日快乐,用语简单,道明他在车祸后有多清醒
tanya taylor 2017早秋系列流行发布
2021股市年度回忆还有一周就要结束帮您总结一下大a今年的表现
2021年有钱人新标准来了至少满足1个条件却难倒不少人
突出防空反导能力解析国产055型万吨级导弹驱逐舰设计思想