图知网
搜索
首页
热门推荐
图片分类
学术论文格式要求及字体大小
下载原图
相关图片
标准论文格式字体
3000字论文格式模板.doc
湖南农业大学本部毕业论文格式.pdf 6页
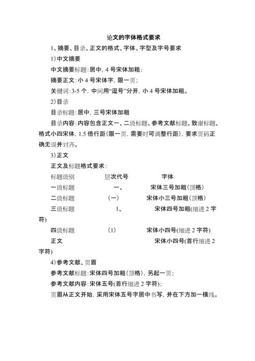
毕业论文的字体格式要求.doc
论文标题(楷体_gb2312,二号,居中) (空一行) xxx(楷体,字号:小四号)
2020毕业论文编排格式.doc
为你推荐
刘德华线上演唱会吸引众多歌迷,直播1小时观看人数破2亿!-度小视
柏拉图式爱情
恶魔与天使
工作细胞特别篇:感冒简介_工作细胞特别篇:感冒演员表_工作细胞特别篇
腹肌|胸肌|游泳比赛|游泳运动员|奥林匹克运动会_网易订阅
简约早安正能量海报
敬茶礼仪图片
45款中式大门中式的优雅与从容