图知网
搜索
首页
热门推荐
图片分类
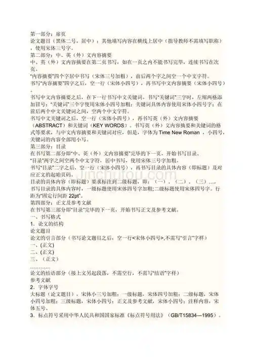
湖南农业大学本部毕业论文格式.pdf 6页
下载原图
相关图片
3000字论文格式模板.doc
模板 | 论文写作格式(珍藏版).一,论文题目(字体: 黑体 - 抖音
毕业论文通用格式.1.页面设置 (1)页眉 字号字体:小五号 - 抖音
标准论文格式字体字号及模板
论文标题(楷体_gb2312,二号,居中) (空一行) xxx(楷体,字号:小四号)
论文格式及字体要求2
为你推荐
宋威龙 #宋威龙壁纸 #宋威龙99
小孩可爱图片萌萌哒女(小孩头像图片可爱呆萌 萌化了)
程雷喝下午茶被偶遇52岁仍年轻帅气养俩儿子还要还豪宅房贷
新中式门楼
放大镜素材
真实补魔(关和谐)过审不易 求三连!
刘禹锡玄都观的三首桃花诗(去年今日此门中)(1)
鸡蛋花果实(每一个果实否像个八)