图知网
搜索
首页
热门推荐
图片分类
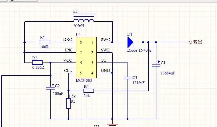
以上的升压电路我画了两个板子,其中一个输出12v没有问题,另一个板子2
下载原图
相关图片
求一个mc34063的升压电路,3.
关于mc34063输出12v的问题
用两片mc34063将12v电压变换成正负20v电压(没有扩流),再用lm317/lm
mc34063升压电路里面用什么电感比较好?(最好不选贴片的那些)
请教mc34063升压扩流电流值的计算方式
求助谁有mc34063制作12v33v电路图啊
为你推荐
刘德华为什么很少演反派?香港经典电影《暗战》
"葡萄干"的牛仔短裤搭配白色衬衣,李沁展现真正的制服魅力!
这一新增的指挥手势多在交警实施分流时使用.
向阳而生·为爱奔跑 | 跑者眼中的2024汶川马拉松
邬靖靖
插画 动漫 场景 手机 壁纸 电脑 桌面 美图 唯美 图片 素描 素材 坠落
人物画面的构图透视示例参考
一级减速器装配图(中心距153长442宽213)_至和网zhwtk.com