图知网
搜索
首页
热门推荐
图片分类
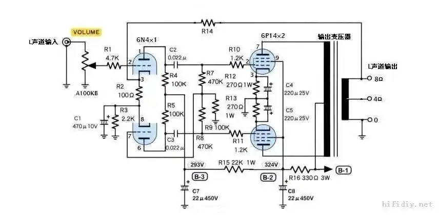
求一张12ax7推6p14推挽的电路图
下载原图
相关图片
6n4 12ax7 6p14(6p1)推挽.jpg
绕牛高手给个6p14推挽牛数据谢谢
菜鸟对j版的6p14推挽电路n多不解请大侠指点
应师傅们高见重新发贴求助diy6p14推挽机失真问题
威廉逊版el84,6p14或6p1推挽两用胆机
菜鸟对j版的6p14推挽电路n多不解请大侠指点
为你推荐
理想李白梅花励志名言壁画海报背景素材
公子容止
丙察察环线,丙察察进藏,进藏路线感兴的来
雄鹰展翅图片
网线检测报告
道奇srt国内售价多少钱
最新日立电梯高管变动
地理人教版八年级下册高原湿地三江源地区pptx