图知网
搜索
首页
热门推荐
图片分类
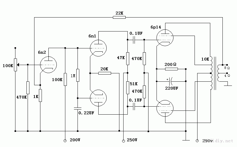
应师傅们高见重新发贴求助diy6p14推挽机失真问题
下载原图
相关图片
diy 6p14推挽求助 麻烦前辈们推荐一个好的电路图
近期想做个6p14的小推挽,草拟了一份图纸,恳请各位帮忙斧正一下!
6n4 12ax7 6p14(6p1)推挽.jpg
做过j版的6p14推挽进来指导哈
菜鸟对j版的6p14推挽电路n多不解请大侠指点
展开全部 看看是不是这个: 1971年由上海无线电三厂推出,6p14推挽
为你推荐
价格,厂家,图片,饼干,薄饼,南京市江宁区迈尚食品贸易商行-马可波罗网
肖战q版 动漫 卡通 可爱 - 堆糖,美图壁纸兴趣社区
【李氏】这些李氏族徽送给大家!太漂亮了!_网络
请问大家有没有山河令的高清壁纸可以分享一下吗
我们每个人身上早就百药俱全,都在经络穴位中翘首待选,只看我们会不会
摆在相机中夏公园户外帽子的可爱小女孩
全套上等兵(加垫版)-价格:80元-se22315321-老肩章/领章/领花-零售
颜色穿不对造型全白费粉色的服装穿搭拯救冬天的平庸感