图知网
搜索
首页
热门推荐
图片分类
mega超梦y
下载原图
相关图片
求超梦的图片
mega超梦
超梦mega进化而成的mega超梦,新的姿态确认了!
2,暗黑超梦mega进化
神奇宝贝超梦的4种不同属性mega进化你最喜欢哪种
神奇宝贝中的4位亲儿子!超梦不断加强,第3位却有最特别的超进化
为你推荐
314_512竖版 竖屏gif 动态图 动图
海清演绎"女强人"真实生活引热议【电视剧】_风尚网 -时尚奢侈品新
可爱女生头像高清黑白动漫图片
亚洲四十强赛中国vs关岛(新华全媒 |世预赛40强赛:国足7比0大胜关岛)
浪漫烟花少女插画,星星点点的亮光优美梦幻,含羞的少女娇俏动人
秋天是丰收的季节,一起来画简单的秋天主题画吧!# - 抖音
小型吸粮机多少钱-小型吸粮机-鹏远机械(查看)
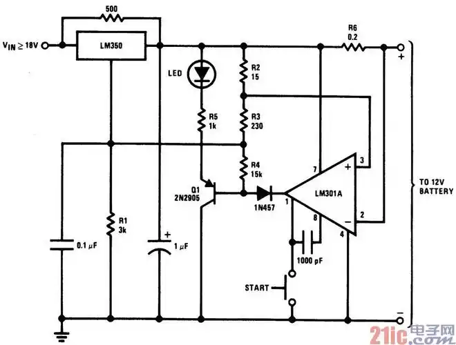
12v电压充电器电路图