图知网
搜索
首页
热门推荐
图片分类
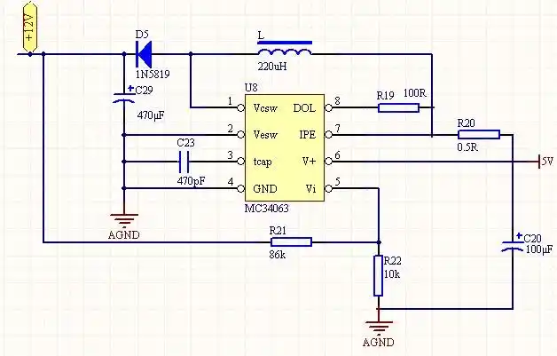
mc34063降压电路
下载原图
相关图片
求一个mc34063的升压电路,3.
34063升压电路的调节问题?
dc-dc 转换器,作为具有电压可调配置的升压转换器
34063升压电路接上负载后电压就降下来了,求原因?
麻烦电子技术高手帮我解决一个34063降压电路问题
mc34063从12v升压至24v的电路仿真效果
为你推荐
舞蹈系壁纸
边楷书书法字典
西安腰斩刺青28款小清新英文短句字母纹身作品西安纹身3
中国楷书网第六届欧楷命题联展获奖作品选
盛融亚克力消防水泵风机房配电房有电危险消控室强弱电间发电送风
新货野生青草草药七层层楼娃儿藤根老公中药材其他药食同源食品
东营最美的季节即将到来这独一无二的画卷是大自然的恩宠灵秀黄河口秋
今日飞天茅台价格大跌|2024年6月12日 全国白酒价格行情一览表