图知网
搜索
首页
热门推荐
图片分类
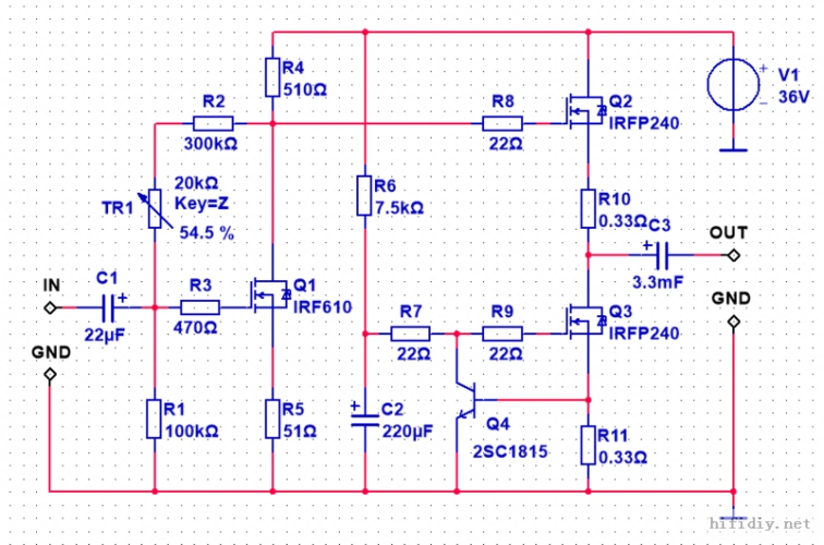
一幅20w单端纯甲类功放电路图,电路十分简单,所用元件很少.
下载原图
相关图片
[分立后级] 10w 场管单端甲类功放,简约而不简单.
请问单管甲类功放实用么?
纯甲类末级无反馈功率放大器电路
[分立后级] 求个 -70v甲乙类功放电路图
比1969还简单只有三只场效应管的甲类功放
所有分类 工程科技 电子/电路 > 使用2n3055制作20w甲类温暖声功放第1
为你推荐
李现对口型搞笑唱歌
探索有机硅离型剂
eva 『eva新剧场版:终』bd&dvd新作特典映像「e - 抖音
美食炒粉干
谨记森林防火十个严禁十个必须三先四不打
俄罗斯狭鳕进口市场行情分析青岛巨晖代理报关公司详解