图知网
搜索
首页
热门推荐
图片分类
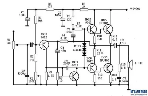
tip41c功放电路图大全(四款tip41c功放电路)
下载原图
相关图片
大功率功放_副本.jpg
在晶体管收,扩音机中,广泛采用推挽功率放大电路,传统的推挽电路总
关于功放后级并管电路的问题
超大功率功放机电路图
电视机中作为伴音功放,此电路稳定,电压适应性广,音质优美,输出功率大
使用大功率达林顿管的实用功率放大器电路图
为你推荐
晒晒柴犬微笑照天使下凡的绝世小可爱zt
p>珊迪·奇克斯(英文名称:sandy cheeks)是美国动画片《 a target="
滚
深爱的理由 赞美家乡 hbfdh 钢琴谱 五线谱
司机额外收取高速费浙江省消保委约谈10个网约车平台
鲨鱼进化的悲歌鲨鱼进化
以毕业为主题的手抄报模板教程_我们毕业了手抄报怎么画好看 - 元艺考
绍兴袍江新区发展战略规划研究2015