图知网
搜索
首页
热门推荐
图片分类
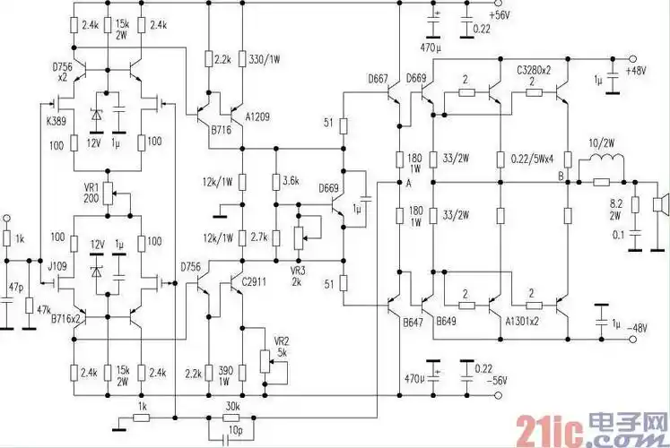
电视机中作为伴音功放,此电路稳定,电压适应性广,音质优美,输出功率大
下载原图
相关图片
超大功率功放机电路图
有没有pnp对管输出的功放最好是推挽输出的
如何自制一个场效应管的功率放大器-电子电路图,电子技术资料网站
关于功放后级并管电路的问题
论坛 69 论坛技术讨论专区 69 放大器diy论坛 69 功放管是否要
超大功率功放机电路图
为你推荐
田中裕子
黑猫,黄眼睛,黑色的背景 iphone 壁纸
动漫可爱软妹少女心头像
整容失败的明星排行榜李小璐似蛇精刘晓庆老态毕现
中国剧协分党组成员,秘书长崔伟
严浩翔巴蜀中学校服照合集96干净清爽的男高中生永远让人心动
黑白花猫_黑白装饰画猫
闺蜜简笔画头像简笔画头像临摹画个简笔画素材