图知网
搜索
首页
热门推荐
图片分类
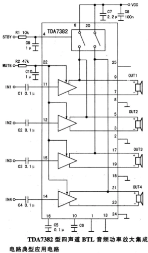
汽车音响ta8272h型四声道btl音频功率放大集成电路典型应用电路图
下载原图
相关图片
音响功放650w高速电源电路
汽车音响4声道功放tda7381应用电路图
100w 功放电路图
汽车功放电路图
汽车功放电路图
相关主题 你可能喜欢 汽车音响接线 功放电路图 d类功放 汽车电路分析
为你推荐
分享的合照中我们看到了很多熟悉的明星面孔,有成龙,有李宇春,有孙楠
这就是街舞背景展板
女装折扣店加盟店,emap快时尚女装让你爱不释手
好看的女生头像 动漫头像 二次元头像_留言_下期_手机
卡通商人商务人士白领人物插画png免抠图片职场西装男女士ps素材
杰佣『画师见右下角』
这是西斗城过去的老瓦房
金丝楠木树叶图片资料(三)