图知网
搜索
首页
热门推荐
图片分类
100w 功放电路图
下载原图
相关图片
分享8款100w功放电路图
汽车 功放 加功率
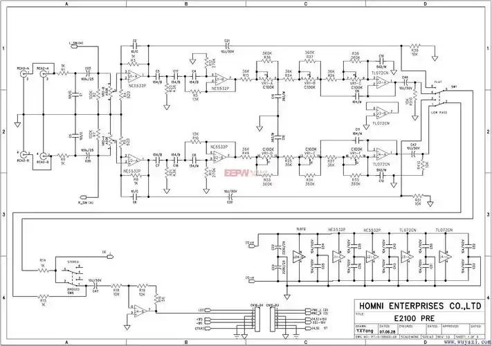
homnie2100汽车功放电路图
雅马哈rxv530功放后级电路图
用汽车功放芯片tda7850做电子二分频.
cn201039087y_一种车载功放电路失效
为你推荐
景甜代言费_景甜出场费_景甜个人资料_上海珍娱传媒
女生穿西装头像霸气
名与利,救不了曾志伟
郑爽代孕事件续否认敲诈律师称张恒对郑爽的回应很气愤
王老吉草本凉茶植物清凉饮料310ml12国美超市甄选
林青霞的富豪老公原来是他穿一身黑西装憨厚老实同框像父女
猪肉蛋卷怎样做更加美味呢
齐柏林伯爵像