图知网
搜索
首页
热门推荐
图片分类
请问7812电路保护二极管的位置对吗
下载原图
相关图片
想用7812(或其他稳压管)把双12v的直流电稳压成双9v,请大家给我个电路
展开全部 你好: ——★1, lm 7812 稳压集成电路 ,输出电压就是 12
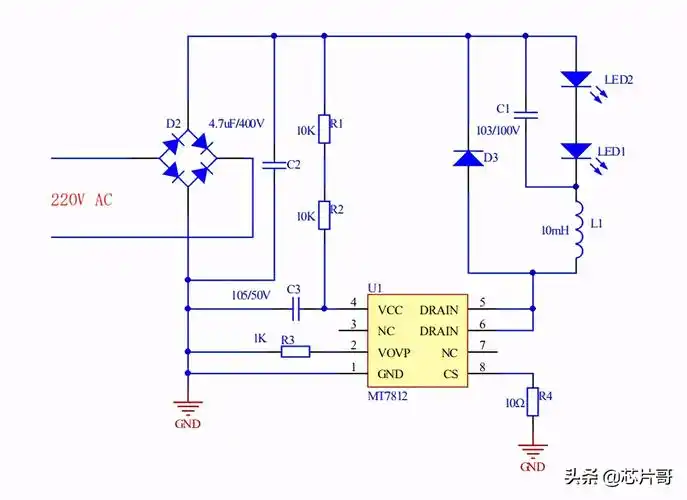
mt7812驱动芯片基本电路特性
高分高分 请设计一个输出为20v的直流电压的电路图(要求用稳压7812)
把220v的交流电转化为输出电压为12v,电流为1a的直流稳压电源电路图
(急急急)用稳压器lm7812制作恒流源时,multisim仿真时稳压器两端电压
为你推荐
毋庸置疑,玄彬能如此迅速做出结婚决定,关键是出于对孙艺珍的倾慕.
中央电视台4a级信用广告代理公司英雄榜 | 北京未来广告有限公司:植根
靓仔家驹
微信怎么转发朋友圈
【ai伊莉雅】《假面骑士build》op-be the one(完整版)
简约几何线条桌面壁纸
秋季奶牛饲养方法-提高产奶量
卡通中小学五一劳动节活动介绍ppt模板