图知网
搜索
首页
热门推荐
图片分类
想用7812(或其他稳压管)把双12v的直流电稳压成双9v,请大家给我个电路
下载原图
相关图片
dc15-24v输入12v1a输出的 7812稳压电源电路图和元件参数
7812稳压电源电路图
展开全部 你好: ——★1, lm 7812 稳压集成电路 ,输出电压就是 12
请问7812电路保护二极管的位置对吗
用7812制作一个正12v的直流稳压电源
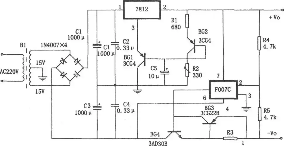
温度补偿式正负对称稳压电源(7812,f007c)_稳压电路图_新满多
为你推荐
猪眼睛红肿是什么病?怎么选择防治方案?
exo kai"露腹装"展示新曲舞台,大秀性感腹肌,结实大腿_手机搜狐网
朋友圈背景图唯美封面文字配图
可爱的宠物,狐狸狗 壁纸 - 2560x1440
发朋友圈很精辟的心灵鸡汤语录 句句漂亮
空白的纸卷轴
素材图指路:@大宇摄影#ipad画画 #procreate绘画 #一只八子插画课
《还珠格格》尔康邀请金锁共乘一匹马,紫薇表情微妙,到现在才懂