图知网
搜索
首页
热门推荐
图片分类
数电实验---用两片74ls138组合成一个4线—16线
下载原图
相关图片
数字逻辑与数据系统实验报告
这里使用74ls138译码器,a11, a12,a13作为信号接入
74hc138中文资料
74ls138
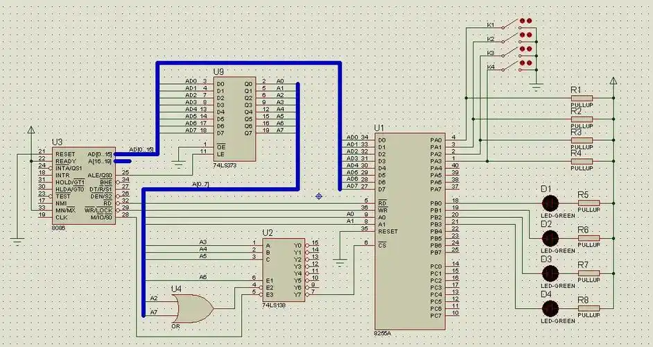
微机原理与接口技术实验:8086,8255a,74ls138开关控制led灯
使用quartusii90实现用2片38译码器拼接成416译码器
为你推荐
中年女人还是短发更显气质,看剪掉长发的袁泉就知道,差别有点大_发型
二次元男生头像阳光帅气可爱点
这种多肉叫比利时玫瑰,颜色漂亮容易出老桩,抓紧收藏
相差30公分的大帽!科比两度协防大帽姚明 好胜心拉满
机械专业必备mastercam数控设计加工软件2022下载安装
奔驰车主新潮
我的三原色|纯艺术|绘画|顺芜_原创作品-站酷(zcool)
上帝之眼_纹身图案手稿图片_张林的纹身作品集